Instance Verification Kit (IVK)
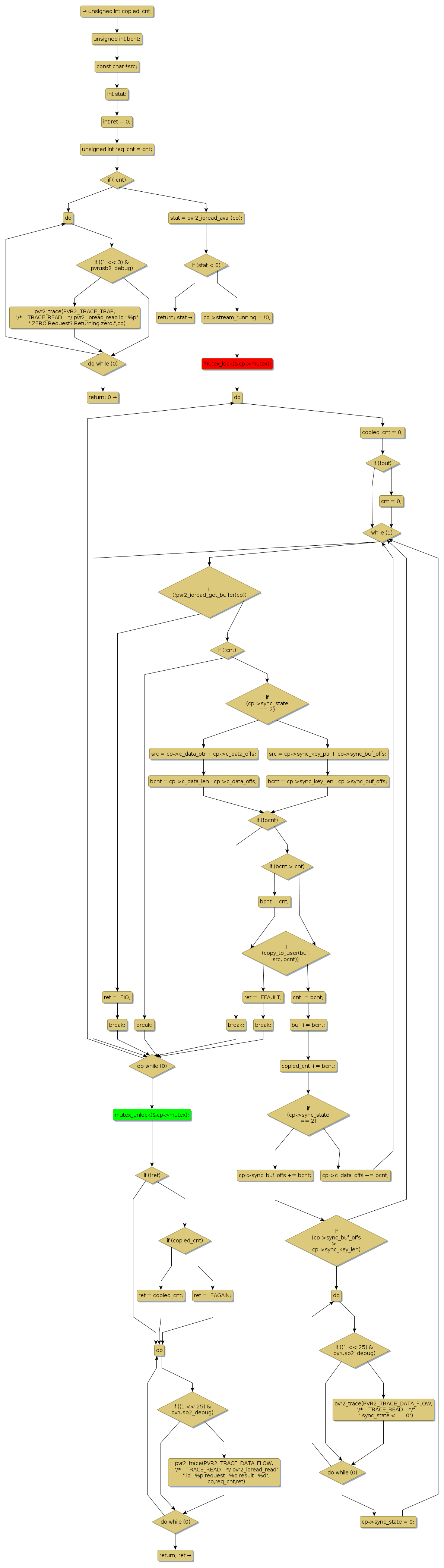
mutex lock @ [10570+23+/linux-3.19-rc1/drivers/media/usb/pvrusb2/pvrusb2-ioread.c]
Instance Signature: mutex
|
The Matching Pair Graph:
|
|
Function Name
|
Control Flow Graph (CFG)
|
Events Flow Graph (EFG)
|
Source Correspondence
|
|
pvr2_ioread_read
|
|
|
[10131+16+/linux-3.19-rc1/drivers/media/usb/pvrusb2/pvrusb2-ioread.c]
|